連結1
|
連結2
關於公會
公會介紹
工作項目
組織與任務
幹部名錄
現任名錄
歷任名錄
會員名冊
會員專區
活動看板
不良客戶名單
聯絡我們
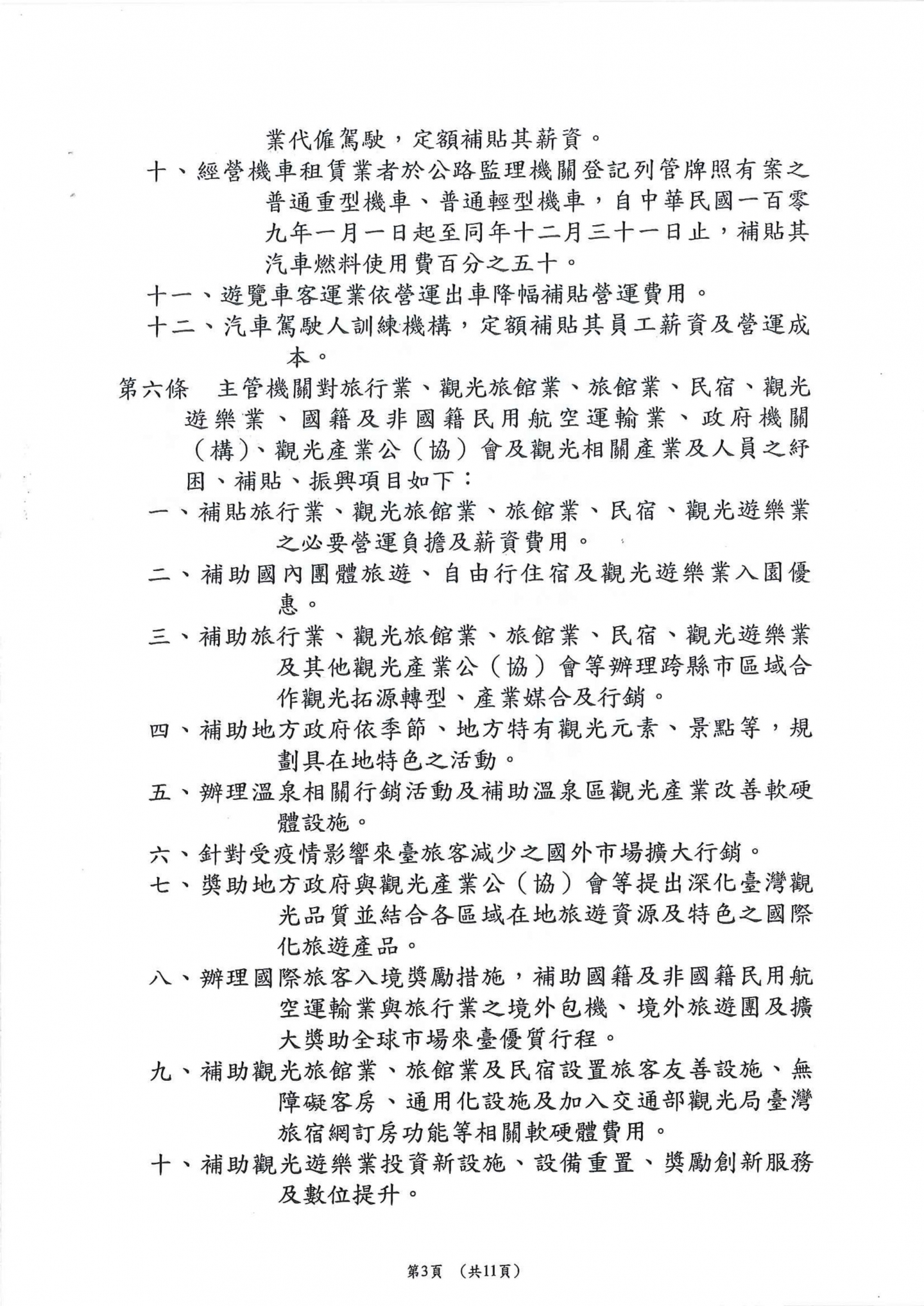
函轉交通部對受嚴重特殊傳染性肺炎影響發生營運困難產業事業紓困振興辦法部分條例修正總說明及修正對照表各1份轉知會員知悉
首頁
|
活動看板
活動看板
回上層